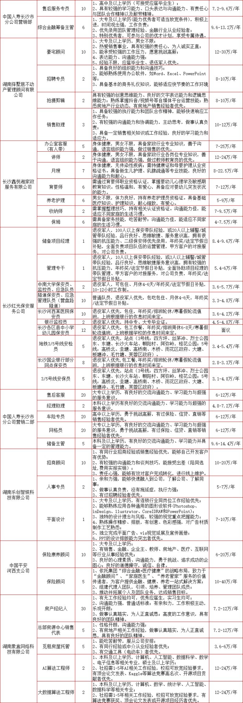
【导语】:湖南长沙“乐业湘江”招聘日活动的企业和岗位汇总,包括中联重科等企业超1300个岗位,具体招聘要求详见下文。
招聘企业和岗位





时间
1月10日(周六)9:00-12:00
地点
湖南湘江新区尖山湖人才市场
温馨提示:微信搜索进入公众号【本地宝长沙招聘】,关注后在对话框回复【招聘会】可获湖南、长沙招聘会汇总、时间、地点、线上招聘会入口等-持续更新。
【导语】:湖南长沙“乐业湘江”招聘日活动的企业和岗位汇总,包括中联重科等企业超1300个岗位,具体招聘要求详见下文。
招聘企业和岗位





时间
1月10日(周六)9:00-12:00
地点
湖南湘江新区尖山湖人才市场
温馨提示:微信搜索进入公众号【本地宝长沙招聘】,关注后在对话框回复【招聘会】可获湖南、长沙招聘会汇总、时间、地点、线上招聘会入口等-持续更新。
小米招聘官方网站网址,社招、校招、实习生等招聘投递入口,报名要求、岗位要求等详见下文。
2026湖南长沙小米社招、校招、实习生招聘官网入口,小米集团公司介绍等详见下文。
2026小米社招湖南长沙在招岗位持续更新,招聘岗位、岗位要求、投递入口等详见下文。
湖南省交通科学研究院有限公司招聘中层管理人员5人,岗位职责、任职要求等详见下文。
湖南省交通科学研究院有限公司现公开招聘5名中层管理人员,岗位要求、报名方式、报名时间等详见下文。
2026年湖南湘江新区招聘70人,招聘计划岗位表、年龄要求、学历要求、专业要求等详见下文。
湖南湘江新区面向社会公开招聘70名人员,具体招聘计划、招聘要求、报名方式、报名时间等详见下文。
2026湖南金阳投资集团公开招聘报考条件、招聘计划、报名时间入口、笔试时间、入围查询入口等详见下文。
2026湖南金阳投资集团公开招聘15名工作人员,报名入口及报名材料、材料要求等详见下文。
2026湖南金阳投资集团公开招聘15名工作人员,招聘有关信息将通过浏阳经开区官方网站或微信公众号方式通知。
2026湖南金阳投资集团公开招聘15名工作人员,报名年龄条件、专业条件、学历条件等详见下文。
2026湖南金阳投资集团公开招聘15名工作人员,报名时间、打印报名表及尊考证等详见下文。
2026-01-22 18:34 来源:红星网
2026-01-22 14:46
2026-01-22 14:32
2026-01-22 14:27
2026-01-22 13:30
2026-01-22 13:26
2026-01-22 13:19
2026-01-22 13:03
2026-01-22 12:59
2026-01-22 10:53
【导语】:湖南长沙“乐业湘江”招聘日活动的企业和岗位汇总,包括中联重科等企业超1300个岗位,具体招聘要求详见下文。
招聘企业和岗位





时间
1月10日(周六)9:00-12:00
地点
湖南湘江新区尖山湖人才市场